健康科普
致力于提供卫生健康、中医药行业新闻动态、宣传国家卫生政策、发布中医药文化、健康科普知识为主的卫生健康、中医药文化传播网站,是为广大卫生健康、中医药工作者当好时代榜样的追随者和记录者,讲好中医药故事,传播中医药文化。

什么样的胖才是真的超重肥胖?
BMI=体重(kg)/身高(m)² 我国健康成年人的BMI正常范围在18.5至24之间。 BMI在24至28之间被定义为超重。 达到或超过28就是肥胖。其中,又根据BMI分为轻度肥胖、中度肥胖、重度肥胖以及极重度肥胖。

健康减肥该怎么吃?
此前,国家卫健委发布《成人肥胖食养指南(2024年版)》,手把手教你科学减肥!
例如,东北地区的春季食谱有“铁锅炖鱼”“菜包饭”,西北地区的食谱里有“臊子面”“油泼面”。
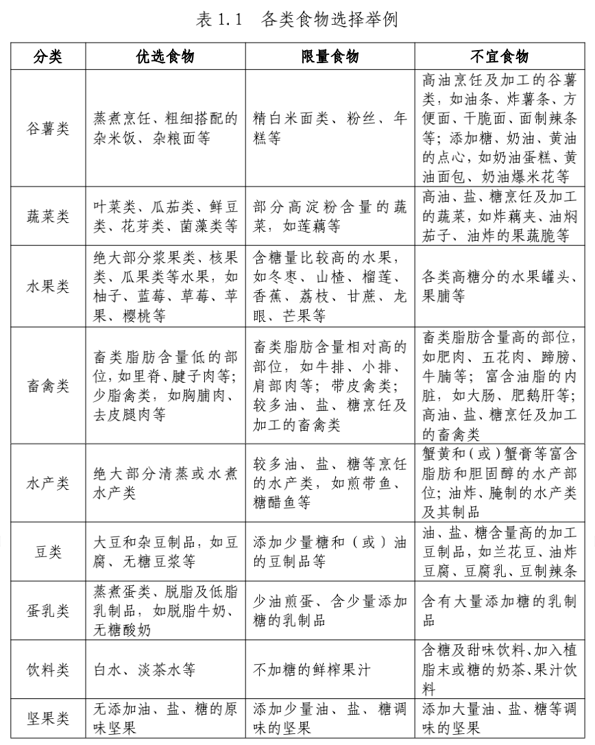
????这些食物优先选
鼓励主食以全谷物为主,适当增加粗粮并减少精白米面摄入; 保障足量的新鲜蔬果摄入,但要减少高糖水果及高淀粉含量蔬菜的摄入; 优先选择脂肪含量低的食材,如瘦肉、去皮鸡胸肉、鱼虾等; 优先选择低脂或脱脂奶类。
????这些食物要少吃
减重期间应少吃油炸食品、含糖烘焙糕点、糖果、肥肉等高能量食物(高能量食物通常是指提供400kcal/100g以上能量的食物)。 减重期间饮食要清淡,每天食盐摄入量不超过5g,烹调油不超过20~25g,添加糖的摄入量最好控制在25g以下。 减重期间应严格限制饮酒。每克酒精可产生约7kcal能量,远高于同质量的碳水化合物和蛋白质产生的能量值。
????每天具体吃多少?
控制总能量摄入和保持合理膳食是体重管理的关键。控制总能量摄入,可基于不同人群每天的能量需要量(如下表),推荐每日能量摄入平均降低30%~50%或降低500~1000kcal,或推荐每日能量摄入男性1200~1500kcal、女性1000~1200kcal的限能量平衡膳食。
可根据不同个体基础代谢率和身体活动相应的实际能量需要量,分别给予超重和肥胖个体85%和80%的摄入标准,以达到能量负平衡,同时能满足能量摄入高于人体基础代谢率的基本需求,帮助减重、减少体脂。 可根据身高(cm)减去105计算出理想体重(kg),再乘以能量系数15~35kcal/kg(一般卧床者15kcal/kg、轻身体活动者20~25kcal/kg、中身体活动者30kcal/kg、重身体活动者35kcal/kg),计算成人个体化的一日能量。
《成人肥胖食养指南(2024年版)》建议,三大宏量营养素的供能比分别为:脂肪20%~30%、蛋白质15%~20%、碳水化合物50%~60%,推荐早中晚三餐供能比为3:4:3。
????少吃零食,少喝饮料
????进餐宜细嚼慢咽
????适当改变进餐顺序
除了吃,减肥还有这些小窍门
????睡觉
????运动
????少坐
每月减2~4公斤
免责声明:以上内容为【中国中医药新闻信息网】采集/撰稿/编发/来稿或转自其它媒体,相关内容仅为传递更多中医药行业信息内容之目的,不代表【中国中医药新闻信息网】观点,亦不代表赞同其观点或证实其内容的真实性。部分图片来源于网络,如若涉及版权问题,请联系:010-53320608,我们会在24小时内处理完成,谢谢合作!诚邀各类媒体、机构或个人与我们建立长期友好合作关系。

